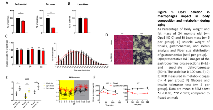
bean.png Home