PRIN2022 PNRR - Exploring macrophage mitochondrial (dys)function in tissue-specific and systemic aging.

Titolo progetto: PRIN2022 PNRR - Exploring macrophage mitochondrial (dys)function in tissue-specific and systemic aging.
Programma di finanziamento: PRIN 2022
Responsabile scientifico: dott.ssa Camilla Bean
Ruolo del DAME: partner
Descrizione generale:
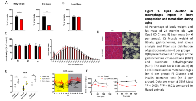
Although human life expectancy has increased in the last decades, many of the years gained are likely to be spent with disabilities and diseases such as diabetes, cancer or cardiovascular diseases. As we age, our muscle mass decreases and visceral fat mass increases, two conditions leading to the metabolic dysfunction typical of unhealthy aging. On the other hand, overwhelming evidence shows that both metabolic dysfunction and age-related frailty are pathogenically linked to inflammation. Thus, deciphering the effects of aging on the molecular crosstalk between immune system, adipose and muscle tissues is of paramount importance to improve the quality of human life. In both skeletal muscle (SM) and adipose tissues (AT), aging is associated with a decline in mitochondrial functions, alterations in mitochondrial dynamics and the accumulation of abnormal/dysfunctional mitochondria. Whether similar mitochondrial alterations occur in aging macrophages and regulate their tissue-specific and systemic responses is still unknown. Immunometabolism has been highlighted as a major player during aging. It refers not only to the concept that leukocyte functions are regulated by their internal metabolism but also to the fact that systemic metabolic dysregulation affects the immune system which, on the other hand, amplifies the metabolic abnormalities. Macrophages are gatekeeper of tissue homeostasis and fine-tuners of the inflammatory process. Indeed, a complex and still undefined interplay between macrophages and key insulin sensitive tissues, such as SM and the AT, orchestrates local and systemic events in aging subjects. By using multiple genetic models and building on our preliminary observations indicating that macrophage mitochondrial dynamics strongly impact on the aging process and on age-related diseases, we plan to elucidate the paradigm of immunometabolic crosstalk in which some cells, such as adipocytes and muscle cells, communicate with macrophages and viceversa to regulate systemic metabolic homeostasis. Specifically, this study will aim at: i) profiling the metabolic phenotype and mitochondrial structures of SM and AT resident macrophages during ageing and age-related disorder; ii) investigate the impact of altered mitochondrial dynamics in macrophage functional commitment and the crosstalk with adipose tissue in aging and age-related metabolic disorders; iii) investigate the impact of altered mitochondrial dynamics in SM and adipocytes on the molecular and metabolic phenotype of tissue-resident immune cells. These goals will be achieved through the collaboration between leading scientists in the field of immunity/inflammation (Viola, Molon), mitochondrial functions (Sandri, Lettieri Barbato, Viola, Bean), adipose tissue (Vettor, Lettieri Barbato, Bean), SM and aging (Sandri, Vettor). Overall, our collaborative project will decipher tissue-specific aging signatures and foster the identification of novel geroprotective targets in humans.

Partner del progetto:
- Università degli studi di Padova
- Università degli studi di Roma “Tor Vergata”
- Università degli studi di Udine
Date inizio e fine progetto: 29.11.2023 – 28.11.2025
Budget totale del progetto: 31.000,00€
Sito web: https://prin.mur.gov.it/
Finanziato dall’Unione europea – Next Generation EU